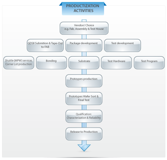
Productization is the process from design development to mass production. In order to release a device to mass production, the customer must validate and approve the prototypes, test program, and all required qualification processes.
AAS specializes in services that pave the way from design to mass production. Our objective is to create the most appropriate manufacturing solution to fulfill the unique requirements of each customer and to meet market demands.
While the chip is still in the design phase, our design and manufacturing teams are already involved as they evaluate options for fabrication, assembly and testing:
- We analyze fabrication processes, packaging options and test platforms.
- In close collaboration with the customer, we choose the most suitable vendors - from the standpoint of technology, offerings, costs, location, and capacity.
- We partner with leading industry suppliers and provide our customers with all the benefits of strong alliances with our vendors.
You will find more information on our productization services on the pages Fab related and Assembly Test related.
Standard productization process flowchart: